k8¿·¢ÌìÉúÓ®¼Ò¼ò½é
ÔÆÄÏÏÈ·æÃºÒµ¿ª·¢ÓÐÏÞ¹«Ë¾£¨ÒÔϼò³Æ£º¹«Ë¾£©ÓÚ1997Äê12Ô½¨Á¢£¬×¢²á×ʱ¾½ð2ÒÚÔª£¬Ö÷Ӫú̿¿ª²ÉÓëÏúÊÛ¡£Êô¹úÓпعÉÓÐÏÞÔðÈι«Ë¾£¬ÔÆÄÏʡú̿¹¤Òµ¼¯ÍÅÓÐÏÞ¹«Ë¾³Ö¹É51%¡¢Ñ°µéÏØÏÈ·æÃºÌ¿¿ª·¢ÓÐÏÞ¹«Ë¾³Ö¹É29%¡¢ÔÆÄÏѰµéÁú»ªÊµÒµÓÐÏÞ¹«Ë¾³Ö¹É20%¡£½ØÖÁ2022Äêµ×£¬¹«Ë¾×ʲú×ܶî13ÒÚÔª¡£¹«Ë¾ËùÊôÔÆÄÏÏÈ·æÂ¶Ììú¿óλÓÚÀ¥Ã÷ÊÐѰµéÏØÏÈ·æÕò£¬½»Í¨±ãµ±£¬¾àѰµéÏØ³Ç33km¡¢À¥Ã÷ÊÐ81km¡£
¹«Ë¾×Ô½¨¿óÒÔÀ´£¬Ê¼ÖÕÀμdzõÐÄʹÃü£¬Á¬Ðø´òÀÎÄþ¾²Éú³¤»ù´¡£¬È«Á¦Íƶ¯Äþ¾²¡¢¸ßЧ¡¢ÂÌÉ«¡¢µÍ̼תÐÍ£¬Õù´´ÐÐÒµÏÈ·æ¡£ÏȺó»ñµÃ¡°Öйúú̿¹¤ÒµÐÐÒµÒ»¼¶Äþ¾²¸ßЧ¶Ìì¿ó¡±¡°È«¹úú̿¹¤ÒµË«Ê®¼Ñú¿ó¡±¡°È«¹úú̿Çé¿ö±£»¤ÓÅÐ㵥λ¡±¡°À¥Ã÷Êй¤ÒµÉú³¤Ð¢¾´½±¡±µÈ¹ú¼Ò¡¢Ê¡¡¢ÊÐÖÖÖÖÈÙÓþÊýÊ®Ïî¡£
ÒÔºãÐļáÊØ³õÐÄ£¬ÒÔÔðÈÎÖý¾ÍʹÃü¡£¹«Ë¾ÈÏÕæ¼ùÐС°ÂÌË®Çàɽ¾ÍÊǽðÉ½ÒøÉ½¡±µÄÀíÄ±ü³Ö¡°ÊØÕý¡¢Á¢Òì¡¢óÆÊµ¡¢·Ü½ø¡±µÄ½¹µã¼ÛÖµ¹Û£¬¼á³Ö¡°Éú̬ÐÞ¸´´óÓÚ¿ª²ÉËÙ¶È¡±£¬×ÅÁ¦¹¹½¨µØÏÂÐþɫú̿Éú²úºÍµØÉÏÂÌÉ«Éú̬½¨ÉèÁ½ÌõÑ»·¹¤ÒµÁ´£¬´óÁ¦¿ªÕ¹¡°Î廯¡±¿óɽ½¨É裬Öð²½ÏòÖǻۿóɽÂõ½ø¡£
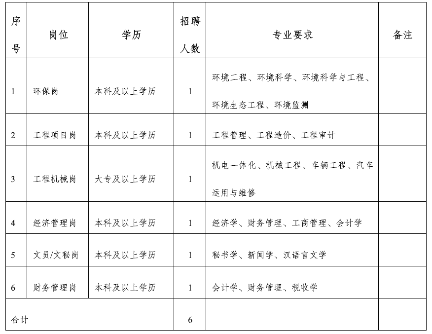
2023Ä깫˾¼Æ»®ÃæÏò¸ßУ½áÒµÉú¹ûÕæÕÐÆ¸ÊÂÇéÈËÔ±6Ãû£¬ÏÖ½«ÓйØÊÂÒËͨ¸æÈçÏ£º
Ò»¡¢ÕÐÆ¸¹¤¾ß
2023ÄêÓ¦½ì½áÒµÉú£¬2022Äê±£´æÓ¦½ìÉí·Ý½áÒµÉú£¬Ìõ¼þÓÅÐãÕß¿ÉÊʵ±·Å¿í½áÒµÄêÏÞ¡£
¶þ¡¢ÕÐÆ¸ÔÔò
ÕÐÆ¸ÔÔò£º¼á³Ö¹ûÕæÕÐÆ¸¡¢¹«Õý¾ºÕù¡¢ÔñÓżȡÔÔò¡£
Èý¡¢ÕÐÆ¸¸ÚλÐÅÏ¢

1.δÓëÆäËûµ¥Î»½¨Á¢ÀͶ¯¹ØÏµ£¬È¡µÃ½áÒµÖ¤ºÍѧλ֤µÄ2023ÄêÓ¦½ì½áÒµÉú£¬2022Äê±£´æÓ¦½ìÉí·Ý½áÒµÉú¡£
2.Öй²µ³Ô±¡¢Ñ§Éú¸É²¿¡¢ÓÅÐã½áÒµÉú¡¢Óи»ºñµÄÉç»áʵ¼ù¾Ñ顢ȡµÃÏà¹Ø×¨Òµ×ʸñÖ¤Êé¼°¹ú¼Ò¡¢Ê¡ÊС¢ÐÐÒµ½±ÏîµÈÌõ¼þÓÅÐãÕß¿ÉÊʵ±·Å¿í½áÒµÄêÏÞ¡£
3.Óµ»¤Öйú¹²²úµ³µÄÁìµ¼£¬ÀÏÊµÊØÐÅ¡¢×ñ¼ÍÊØ·¨£¬Æ·ÐйæÔò¡¢°®¸Ú¾´Òµ¡£
4.ÈȰ®ÃºÌ¿¿ª²ÉÊÂÒµ£¬¾ß±¸Á¼ºÃµÄÖ°ÒµËØÑø¡¢ÔúʵµÄרҵ֪ʶºÍÁ¼ºÃµÄÐÄÀíËØÖÊ£¬Äܹ»Õý³£ÂÄÐÐÊÂÇéÖ°ÔðµÄÉíÌåÌõ¼þ¡£
5.ÇкϸÚλҪÇó¼°ÆäËûÈÎÖ°×ʸñÌõ¼þ¡£
6.¾ßÓÐÏÂÁÐÇé¿öÖ®Ò»µÄ£¬²»µÃ±¨Ãû£º
£¨1£©ÔÚÆäËûµ¥Î»ÒÑÖÎÀíÕýʽ¼ÓÃÊÖÐøµÄ¡£
£¨2£©Òò·¸·¨ÊܹýÐÌÊ´¦·ÖµÄ¡£
£¨3£©±»ÒÀ·¨ÁÐÈëʧÐÅÁªºÏ³Í½ä¹¤¾ßÃûµ¥µÄ¡£
£¨4£©ÔÚ¹ú¼Ò¼°Óйص¥Î»×éÖ¯µÄÖÖÖÖÕп¼ÖУ¬±»È϶¨ÓÐÎè±×µÈÑÏÖØÎ¥·´¼ÍÂÉÐÐΪµÈÇéÐεġ£
£¨5£©ÔÚУÆÚ¼äÎ¥·´¡¶ÆÕͨ¸ßµÈѧУѧÉúÖÎÀí»®¶¨¡·ÒÔ¼°Ñ§Ð£¼ÍÂÉ£¬Êܵ½¼Ç¹ý¡¢ÁôУ¹Û²ì»ò¿ª³ýѧ¼®´¦·Ö£¬»ò±£´æÆäËû²»Á¼¼Í¼µÄ¡£
Îå¡¢ÕÐÆ¸Á÷³Ì
£¨Ò»£©±¨Ãû
1.¼òÀúͶµÝʱ¼ä£º´ÓÐû²¼ÕÐÆ¸Í¨¸æÖ®ÈÕÆðÖÁ2023Äê7ÔÂ15ÈÕ24ʱֹ¡£
2.±¨Ãû·½·¨£ºÖ÷Òª½ÓÄÉÍøÂ籨Ãû·½·¨£¬Ó¦Æ¸ÈËÔ±µÇÂ¼ÔÆÃº¼¯ÍŹÙÍø£¨ÍøÖ·£º/£©»ò¹«Ë¾¹ÙÍø£¨ÍøÖ·http://www.ynxfmy.com£©£¬É¨ÃèÕÐÆ¸Í¨¸æÖÐӦƸÈËÔ±ÐÅÏ¢¹ÒºÅ¶þάÂ룬ÌîдÏà¹ØÐÅÏ¢¼°ÉÏ´«Éí·ÝÖ¤¡¢½áÒµÖ¤¡¢Ñ§Î»Ö¤¡¢Ñ§Òµ½á¹ûµ¥¡¢ÈÙÓþÖ¤Êé¼°Ïà¹ØÖ°³Æ¼¼ÊõÖ¤ÊéµÈɨÃè¼þ¡£±¨ÃûʱÐë׼ȷ¡¢ÕæÊµÌîд¸öÈËÐÅÏ¢²¢Ìá½»Ïà¹ØÖ¤Ã÷ÖÊÁÏ£¬¹«Ë¾¶ÔӦƸÕßËùÌṩµÄÖÊÁÏÐÅÏ¢Ñϸñ±£ÃÜ¡£

3.±¨ÃûÒªÇó£º
£¨1£©Ã¿ÃûӦƸÕßÖ»Äܱ¨¿¼Ò»¸öְ룬²»µÃÖØ¸´±¨Ãû¡£
£¨2£©Ó¦Æ¸ÈËÔ±ÐèÌṩÉí·ÝÖ¤¡¢½áÒµÖ¤¡¢Ñ§Î»Ö¤¡¢Ñ§Òµ½á¹ûµ¥¡¢ÈÙÓþÖ¤Êé¼°Ïà¹ØÖ°³Æ¼¼ÊõÖ¤ÊéµÈÖÊÁÏPDFɨÃè¼þ£¬²¢ÉÏ´«×Ô¼º°×µ×1´çÃâ¹Ú½üÕÕ1ÕÅ¡£
£¨3£©ÈôÕþÖÎÃæÃ²ÎªÖй²µ³Ô±µÄ£¬ÐèÌṩÄÜÖ¤Ã÷µ³Ô±Éí·ÝµÄÖÊÁÏ¡£
£¨4£©Ó¦Æ¸ÈËÔ±ÐëÆ¾¾ÝÕÐÆ¸ÒªÇóÈÏÕæÌîдÏà¹ØÐÅÏ¢¡£Î´°´ÒªÇóÌîд£¬Òò´í¡¢Â©¡¢¸Ä¡¢Ôö×ÖÔì³ÉÉóºËȱ·¦¸ñµÄ£¬ÓÉӦƸÕß×ÔÐе£¸º½á¹û¡£ÅªÐé×÷¼ÙµÄ£¬Ò»¾²éʵ¼´È¡ÏûÃæÊÔ×ʸñ»òƸÓÃ×ʸñ¡£±¨Ãû¡¢ÃæÊÔ¡¢Ìå¼ìʱʹÓõÄÉí·ÝÖ¤±ØÐëÒ»Ö¡£
£¨¶þ£©×ۺϲâÊÔ
×ʸñÉó²é×ۺϿ¼ÂÇѧÀúÌõÀí¡¢×¨Òµ¶Ô¿Úˮƽ¡¢ÔÚУ½á¹û¡¢ÇóÖ°¶¯»úµÈÒòËØÔñÓŽøÈëÕÐÆ¸ÏÂÒ»»·½Ú£¬¼ÓÈëͳһ×ۺϲâÊÔ£¬×ۺϲâÊÔÒÔ¡°ÃæÌ¸+ÃæÊÔ+Ö°Òµ²âÆÀ¡±µÄ·½·¨½øÐС£Î´ÈëΧÈËÔ±²»ÔÙÁíÐÐ֪ͨ¡£
1.ÃæÌ¸
£¨1£©Ê±¼ä£ºÔݶ¨2023Äê7ÔÂ20ÈÕ£»
£¨2£©ËùÔÚ£ºÀ¥Ã÷½¶«»¨³Ç¡£ÈçÓöÌØÊâÇé¿ö£¬ÁíÐÐ֪ͨ¡£
2.ÃæÊÔ
£¨1£©Ê±¼ä£ºÔݶ¨2023Äê7ÔÂÏÂÑ®£»
£¨2£©ÃæÊÔ¾ßÌåʱ¼äºÍËùÔÚ£¬µç»°ÁíÐÐ֪ͨ¡£
£¨3£©ÄÚÈÝ£º·Ö½á¹¹»¯ÃæÊÔÌâºÍ·Ç½á¹¹»¯ÃæÊÔÌ⣬Âú·Ö100·Ö¡£ÃæÊÔ½á¹û£½½á¹¹»¯ÃæÊÔÌâÆ½¾ù½á¹û¡Á60%£«·Ç½á¹¹»¯ÃæÊÔÌâÆ½¾ù½á¹û¡Á40%£¨¿¼ÊÔ×ܽá¹û°´ËÄÉáÎåÈë±£´æÐ¡ÊýµãºóÁ½Î»£©¡£
3.Ö°Òµ²âÆÀ£ºÓëÃæÊÔͬ²½½øÐС£
£¨Èý£©ÃæÊÔ½á¹û¹«Ê¾
Ö°Òµ²âÆÀ±¨¸æ¼°ÃæÊÔ½á¹ûÔÚ¹«Ë¾¹ÙÍøºÍ΢ÐÅÃñÖںŹ«Ê¾5Ìì¡£
£¨ËÄ£©Äâ¼ÓÃÈËԱȷ¶¨
ƾ¾ÝÃæÊÔ½á¹ûÓɸߵ½µÍÅÅÃû£¬°´1£º1µÄ±ÈÀýÔñÓżÓõÚÒ»Ãû¡£½áºÏ×Ô¼ºÒâÔ¸£¬×ۺϸÚλµ÷¼ÁÇé¿ö£¬°´¹«Ë¾ÄÚ²¿¾ö²ß³ÌÐòÈ·¶¨Äâ¼ÓÃÈËÑ¡¡£
£¨Î壩Äâ¼ÓÃÈËÔ±¹«Ê¾¼°Ô¤ÉóÅú
¶ÔÄâ¼ÓÃÈËÔ±ÔÚ¹«Ë¾¹ÙÍøºÍ΢ÐÅÃñÖںŽøÐÐ7ÌìµÄ¹«Ê¾¡£¹«Ê¾ÆÚÄÚÎÞ²»Á¼¾Ù±¨»ò·´Ó¦µÄÄâ¼ÓÃÈËÔ±£¬±¨¼¯ÍŹ«Ë¾µ³Î¯ÊÂÇéÓëÈËÁ¦×ÊÔ´²¿·ÖÉóºËÇ©ÅúÄâ¼ÓÃÈËÑ¡¡£
£¨Áù£©ÉϸÚǰÌå¼ì
Äâ¼ÓÃÈËÔ±µ½¹«Ë¾Ö¸¶¨µÄÒ½Ôº½øÐÐÌå¼ì£¬·ÅÆúÌå¼ì»òÌå¼ìȱ·¦¸ñµÄ£¬È¡Ïû½øÈëÏÂÒ»»·½Ú×ʸñ¡£
£¨Æß£©Ç©¶©ÀͶ¯ÌõÔ¼
Äâ¼ÓÃÈËÔ±¾Ìå¼ì¼°¸ñºó£¬Ç©¶©ÀͶ¯ÌõÔ¼£¬ÖÎÀí¼ÓÃÊÖÐø£¬ÈëÖ°Éϸڡ£
Áù¡¢Ð½×ʼ°¸£Àû
£¨Ò»£©Í¬ÐÐÒµÓоºÕùÁ¦µÄн³ê£¨»ù±¾Ð½³ê¡¢¼¨Ð§Ð½³ê£¬Ìرð½±Àø£©£»Ç©¶©ÀͶ¯ÌõÔ¼ºó£¬Ð½³ê´ýÓö×ñѰ´ÀÍ·ÖÅÉÔÔò£¬°´¹«Ë¾ÓйØÖƶÈÖ´ÐС£
£¨¶þ£©ÏíÊÜ¡°ÎåÏÕ¶þ½ð¡±´ýÓö£»
£¨Èý£©ÌṩְÎñÖ°¼¶²¢ÐÐÉú³¤Í¨µÀ£»
£¨ËÄ£©Æ¾¾Ý¹ú¼ÒÓйػ®¶¨ÏíÊÜ´øÐ½Ðݼ٣¬Ì½Ç×¼Ù£¬»é¡¢É¥µÈ¼ÙÆÚ£»
£¨Î壩Ìṩְ¹¤ËÞÉá¼°¾Í²Í°ü¹Ü£»°´»®¶¨ÏíÊÜÀͶ¯·À»¤ÓÃÆ·£¬Ö°Òµ½¡¿µ¼ì²é£»
£¨Áù£©ÒÀ·¨ÒÀ¹æÏíÊܹ«Ë¾ÆäËû¸£Àû´ýÓö¡£
Æß¡¢¹¤×÷ËùÔÚ
À¥Ã÷ÊÐѰµé»Ø×åÒÍ×å×ÔÖÎÏØÏÈ·æÕò´óÁì¸Ú´å¡£
°Ë¡¢ÆäËûÊÂÏî
£¨Ò»£©ÕÐÆ¸ÆÚ¼ä£¬Ó¦Æ¸ÕßÌá¹©ÕæÊµÓÐЧµÄÄÜÁªÏµµ½×Ô¼ºµÄµç»°ºÍÓÊÏ䣬¼á³ÖͨѶÁ÷ͨ£¬ÆÚ´ý֪ͨ£¬Ð»¾øÀ´·Ã¡£
£¨¶þ£©ÃæÊÔʱӦƸÈËÔ±Ð뽫±¨ÃûʱÌṩµÄ×ÊÁÏÔ¼þ½»¹«Ë¾Ïà¹ØÈËÔ±¸´ºËÉó²é¡£
£¨Èý£©´Ë´ÎÕÐÆ¸Àú³ÌÖУ¬ÔÆÄÏÏÈ·æÃºÒµ¿ª·¢ÓÐÏÞ¹«Ë¾²»ÊÕȡӦƸÕßÈκÎÓöȣ¬ÇëÌá¸ß¾¯Ì裬½÷·ÀÊÜÆ¡£
£¨ËÄ£©Ó¦Æ¸ÈËÔ±ÐëЯ´øÉí·ÝÖ¤Ô¼þµ½¾ÖÃæÌ¸¡¢ÃæÊÔ¡¢Ö°Òµ²âÆÀ¡¢Ìå¼ìµÈ¸÷»·½Ú¡£
Æß¡¢ÁªÏµ·½·¨
Áª ϵ ÈË£ºÍõŮʿ
×Éѯµç»°£º13888094132£»0871-62692089¡£